Skip to content
  • MARITIMAFRICA MAP
  • WhatsApp Channel
  • Telegram
  • Logis-T Africa
  • Facebook
  • Twitter
  • Instagram
  • YouTube
  • LinkedIn
Maritimafrica
  • Home
  • News
  • International News
  • Blog
  • Defence
  • Digitalisation
  • Maritime security
  • Ports & Harbours
  • Maritime crime
  • Navy
  • Fishing & Aquaculture
  • Cruise
  • Maritime Incident
  • Blue economy
  • Ferry
  • Maritime & Port Environment
  • Magazine
  • Training
  • Offshore
  • Women in Maritime
  • Maritimafrica TV
  • Maritimafrica List
  • Documentary Resources
  • Call for Consultancy
  • Job Offers
  • Call for Tenders
  • Repertory
    • Maritimes Institutions and Organizations
    • Harbours
  • The Group
    • About Us
    • Our Services
    • Our Magazine
    • Press release
    • Maritimafrica List
    • Maritimafrica Awards
    • Media Partner 2019 – 2023
  • Contact
  • Logis-T Africa
  • Français
  • Português
  • Español
  • العربية
  • Home
  • Blog (en)
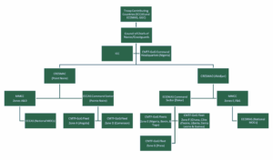
  • The Imperative of a Combined Maritime Task Force in Addressing Piracy in the Gulf of Guinea
  • Figure-2-Organogram-of-the-CMTF-GoG-uai-1440×847

Figure-2-Organogram-of-the-CMTF-GoG-uai-1440×847

Post navigation

Prev

Related articles

DP World Handles 10 Millionth Container in Dakar: A Turning Point for West African Logistics
  • Blog (en)
  • News (en)
  • Ports & Harbours
  • Terminal

DP World Handles 10 Millionth Container in Dakar: A Turning Point for West African Logistics

  • 1 April 2026
Mauritius – Port Master Plan 2024: Major developments underway to enhance Port Louis Harbour
  • Blog (en)
  • Mauritius
  • News (en)
  • Ports & Harbours

Mauritius – Port Master Plan 2024: Major developments underway to enhance Port Louis Harbour

  • 31 March 2026

Maritimafrica Mag n°008

Maritimafrica Mag n°007

Maritimafrica List 2024

Maritimafrica Mag n°006

Maritimafrica Mag n°005

Maritimafrica Mag n°004

Maritimafrica Mag n°003

Maritimafrica Mag n°002

Maritimafrica Mag n°001

April 2026
M T W T F S S
 12345
6789101112
13141516171819
20212223242526
27282930  
« Mar    

Search

Catégories

Tags

Africa blue economy Cameroon container terminal daily news decarbonization Defence DP World Egypt fisheries Fishing Gambia Ghana Gulf of Guinea Gulf of Guinea Indian Ocean International International Maritime Organization (IMO) Kenya Liberia Liberia Maritime Authority (LiMA) MARITIMAFRICA MARITIMAFRICA maritime maritime Maritime Dictionary Maritime in Africa maritime industry maritime industry Maritime Security Maritime Security Morocco Navy news NIGERIA NIGERIA Ports Senegal Seychelles shipping South Africa terminals training Transnet National Ports Authority vessels

Maritimafrica

Maritimafrica is a pentalingual press group (French, English, Spanish, Portuguese and Arabic) dedicated to the maritime domain and the Blue Economy in Africa. Maritimafrica consists of a website, a bilingual electronic magazine (English / French), Maritimafrica Mag and Youtube channel, Maritimafrica TV.

Medias of the Group MARITIMAFRICA ASSOCIATED

Medias Partners

Central Africa

  • Cameroon
  • Gabon
  • Equatorial Guinea
  • Congo

East Africa

  • Djibouti
  • Kenya
  • Somalia
  • Somaliland
  • Tanzania

North Africa

  • Algeria
  • Egypt
  • Libya
  • Morocco
  • Mauritania
  • Tunisia

Southern Africa & Indian Ocean

  • South Africa
  • Angola
  • Comoros
  • Madagascar
  • Mauritius
  • Mozambique
  • Namibia

West Africa

  • Benin
  • Ivory Coast
  • Gambia
  • Ghana
  • Guinea Conakry
  • Nigeria
  • Senegal
  • Togo

Partners

Copyrights © Maritimafrica 2019. All rights reserved | A brand of MARITIMAFRICA ASSOCIATED.